威廉希尔·WilliamHill(足球)体育官方网站
首页
关于我们
威廉体育简介
公司领导
联系我们
团队队伍
全院团队
英语文学方向团队
英语语言学方向团队
英语国家研究方向团队
翻译研究方向团队
非通用语种方向团队
研究中心
英语文学研究中心
语言学研究中心
翻译研究中心
MTI翻译硕士中心
美国研究中心
加拿大研究中心
英国研究中心
爱尔兰研究中心
澳大利亚研究中心
华裔美国文学研究中心
跨文化研究中心
儿童语言研究中心
社会翻译学研究中心
中国外语教材研究中心
翻译实验教学示范中心
南太平洋语言和文化中心
专业设置
本科专业
硕士专业
博士专业
博士后专业
招生信息
本科招生
硕士招生
博士招生
访问学者
同等学力课程研修
自学考试
对外交流
本科生留学
研究生留学
留学细则
留学感言
交流动态
国际员工
学子专栏
学子风采
学子星光
学子社团
学子刊物
志愿活动
奖学金设置
毕业及就业
员工专栏
员工名录
员工代表
员工风采
员工活动
员工捐赠
英院岁月
员工协会
出国留学(北外预科)
English
首页
>
正文
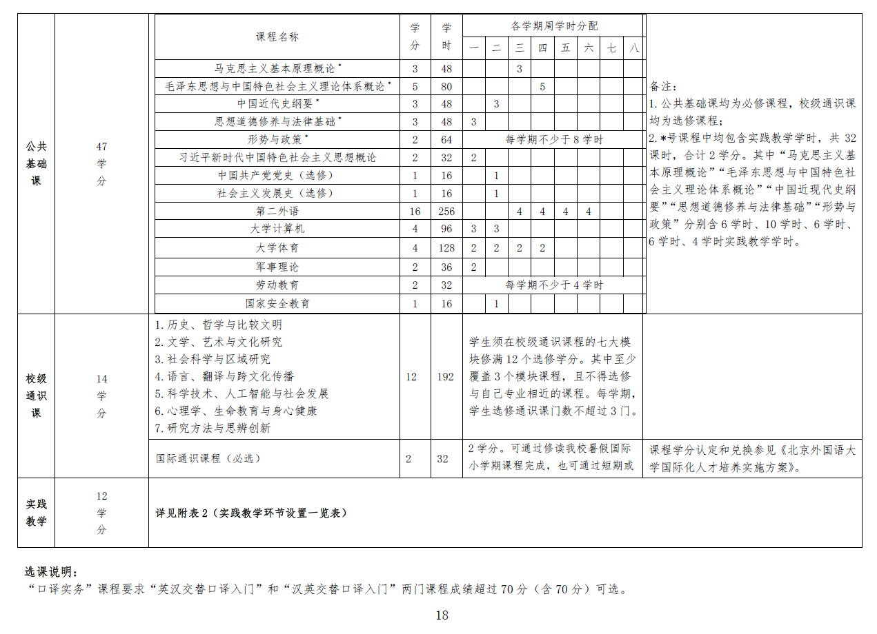
威廉体育翻译专业本科培养方案(2021)
上一篇:
威廉体育英语专业本科培养方案(2021)
下一篇:
威廉体育翻译(外交外事高级翻译)专业本科培养方案(2021)
快速导航
Copyright 威廉希尔·WilliamHill(足球)体育官方网站 版权所有 地址:北京市海淀区西三环北路2号/19号 邮编:100089 Supported by BFSU ITC